Statuto
Lo statuto è la “legge” della cooperativa e rappresenta una sorta di contratto tra la cooperativa e i propri soci perché enuncia in modo dettagliato le regole cui deve attenersi la cooperativa nello svolgimento della propria attività.
Qui di seguito è possibile scaricare e consultare il nostro statuto:
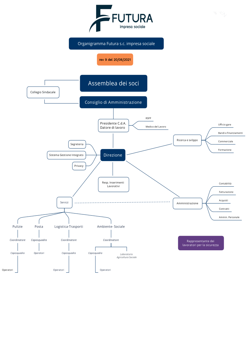
Organi sociali
Gli Organi sociali sono l'Assemblea dei Soci e il Consiglio di Amministrazione. Essi si caratterizzano per garantire i principi base del modello di organizzazione e gestione di Futura:
- L'Assemblea dei Soci: organo sovrano della Cooperativa ha il potere decisionale e di indirizzo per la cooperativa nel senso di esprimere le strategie aziendali; elegge il Consiglio di Amministrazione con cadenza triennale e approva annualmente il bilancio civile e sociale.
- Il
Consiglio di Amministrazione è eletto democraticamente dall'Assemblea, resta in carica 3 anni, è composto da nove membri e designa al proprio interno il Presidente ed il Vicepresidente.
Ha la responsabilità di organizzare, gestire e controllare tutta l'attività ordinaria e straordinaria.
Inoltre il Consiglio si avvale di consulenti specifici per alcune funzioni tecniche.
- Il
Presidente è il legale rappresentante della Cooperativa, presiede le riunioni dell'Assemblea e del Consiglio di Amministrazione, svolge funzioni di coordinamento generale delle attività della Cooperativa. In sua assenza la funzione di rappresentanza è delegata per statuto al Vicepresidente.
Il mandato ha durata triennale.
- Il Collegio Sindacale Eletto dall’Assemblea ogni tre anni, ha la funzione di vigilare sulla corretta gestione amministrativa e contabile della Cooperativa. Si compone di tre sindaci effettivi e di due supplenti.
Organigramma
La struttura organizzativa garantisce le funzioni gestionali e tecniche: fornisce supporto organizzativo e tecnico a tutti gli operatori impegnati nei servizi gestiti, garantisce opportuni collegamenti e integrazione con la rete territoriale dei servizi, favorisce un’attenta programmazione delle risorse, garantisce una corretta rendicontatone delle attività svolte.






